加入收藏
网站首页
律师团队
专家顾问
媒体顾问
业务领域
经典案例
委托流程
法律法规
关于我们
联系方式
您的位置:
网站首页
>
刑事资讯
>
刑事动态
刑事动态
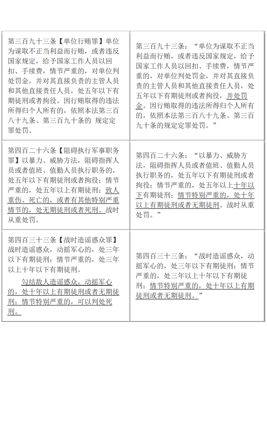
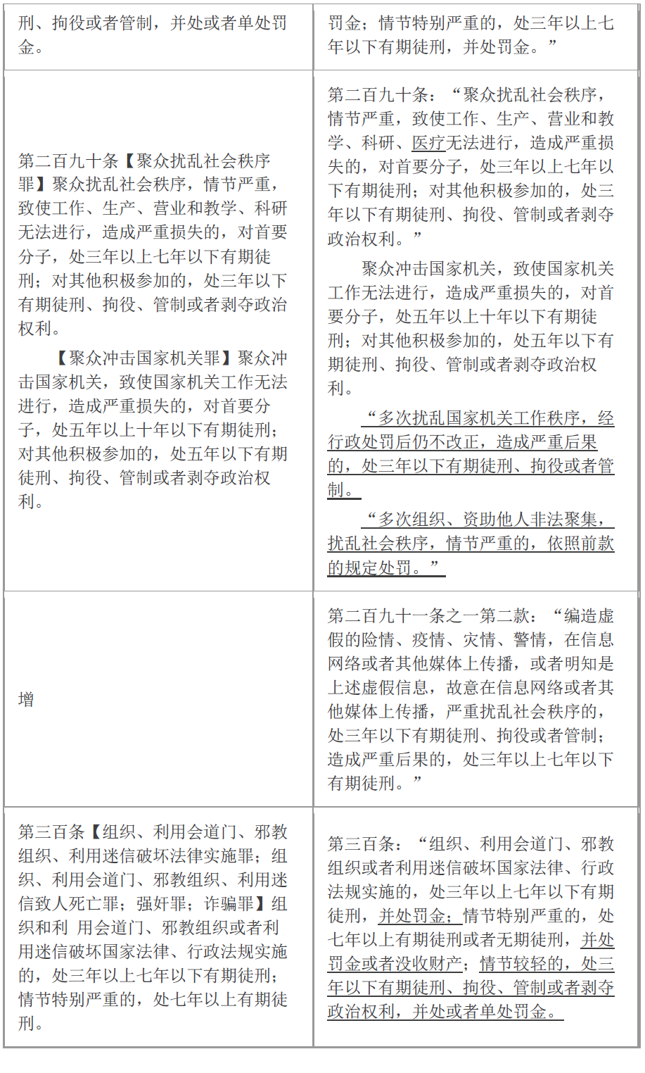
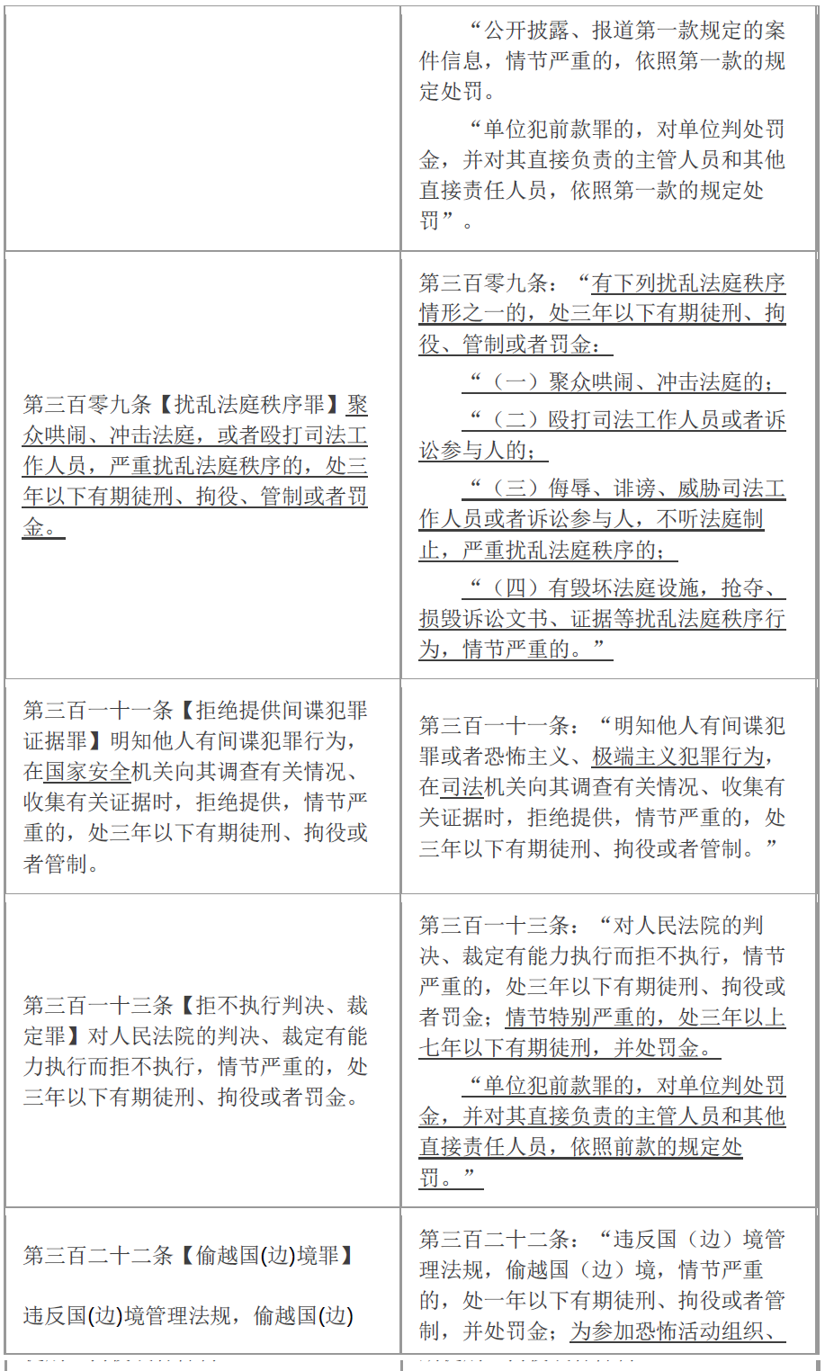
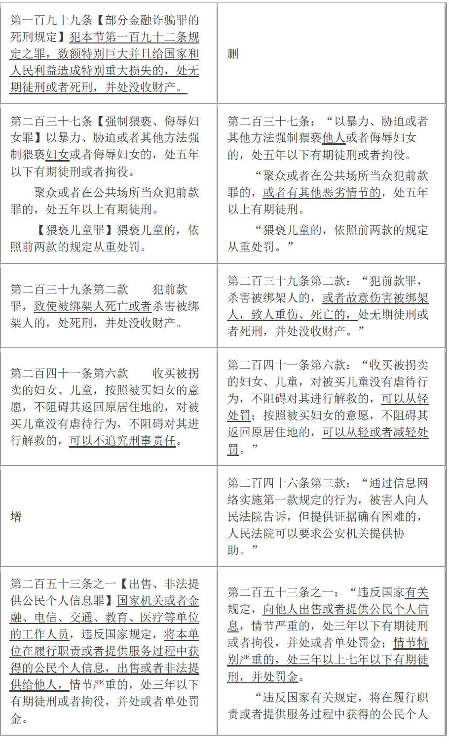
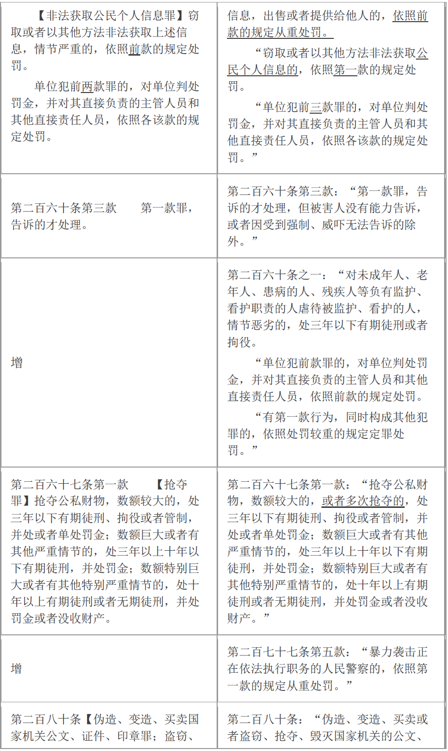
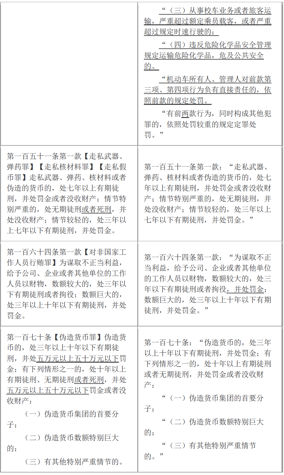
刑法新旧条文对照表(根据刑法修正案九整理)
作者:刑辩大律师 来源:王发旭、王铁章 日期:2015-8-31 14:17:00 人气:
标签:
导读:
上一篇:
最高院公报11个典型工伤案例裁判摘要汇总
下一篇:
《刑法修正案(九)》全文
王发旭律师
电话:18519050970E-mail:2039340965@qq.co…
陈士忠律师
律师个人简介:陈士忠,北京市京师律师事务…
赵冬律师
赵冬律师电话:18519050970E-Mail:zhaodon…
贪污贿赂
职务犯罪
经济犯罪
涉黑犯罪
暴力犯罪
死刑复核
刑事再审
《有效辩护之道》自序——让…
1991年,我大学毕业并顺理成章地进入法院当上了法官,2003年,我…
“别人在拼爹,你却让我无往…
爸爸的信学会鄙视自己,才不会妥协爸爸有些话想送给你。18号是你…
对贞操的极端苛求鼓励了强奸…
童贞(virginity)崇拜广泛存在于各大文化中,在定居农业社会尤为…
进入王发旭专栏 >>
更多 >>
郭鹏剑刑辩律师团队
最高人民法院
最高人民检察院
中央电视台
人民日报
法制日报
新华社
艾梯在线
网站首页
|
关于我们
|
意见反馈
|
网站地图
|
版权声明
|
友情链接
|
联系我们
CopyRight © 2011
WWW.ZGXBDLSW.COM
刑辩大律师网 24小时律师服务热线:15810523990 客服QQ:1850196615
地址:北京市朝阳区东四环中路37号京师律师大厦 邮箱:
wxswlz@163.com
网站技术支持
艾梯在线
京ICP备:
13018228号-2
京公网安备 11010502036498号